会員登録
ログイン
ログアウト
お問い合わせ
検索
サイト内検索
商品検索の品番は半角英数字でご入力ください。 例:GUD-1000-PHJ 41962
業務用公式通販
サイト一覧
サイト一覧
企業情報
製品情報
家庭用製品
業務用製品
福祉用製品
医療用製品
医療用製品
デジタルヘルス製品
公式通販
家庭用公式通販
家庭用公式通販(楽天市場店)
業務用公式通販
SARAYAビジネス
医療従事者用公式通販
製品情報
ソリューション
お役立ちツール
製品サポート・SDS
事業分野
サイト内検索
商品検索の品番は半角英数字でご入力ください。 例:GUD-1000-PHJ 41962
MENU
製品情報
ソリューション
お役立ちツール
製品サポート・SDS
プロサラヤ会員
お問い合わせ
業務用公式通販
サイト一覧
企業情報
製品情報
家庭用製品
業務用製品
福祉用製品
医療用製品
デジタルヘルス製品
公式通販
家庭用公式通販
家庭用公式通販(楽天市場店)
業務用公式通販
SARAYAビジネス
医療従事者用公式通販
利用規約
HOME
製品サポート・SDS
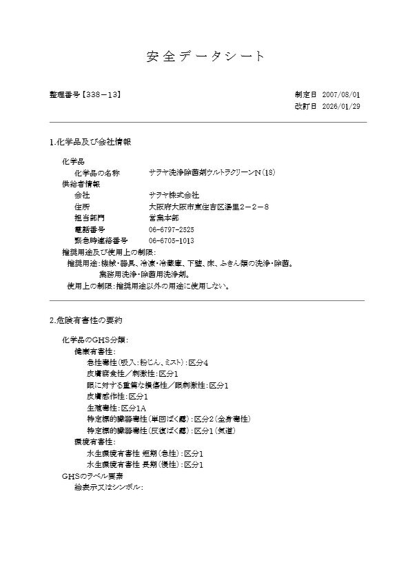
SDS(安全データシート)
食品衛生薬剤
洗浄・除菌剤
ウルトラクリーンN(SDS)
SDS(安全データシート)
|
食品衛生薬剤
洗浄・除菌剤
手洗い・手指消毒
手洗い石けん・手洗い剤
アルコール手指消毒剤
ハンドケア
手洗い教育ツール
うがい
うがい薬
食品衛生薬剤
食品添加物アルコール製剤
洗浄・除菌剤
殺菌・漂白剤
中性洗剤
油汚れ用洗浄剤
クレンザー・排水管
食器洗浄機用洗浄剤
野菜用洗浄処理剤
トイレ・施設衛生
施設設備の洗浄・除菌
トイレ用洗剤
便座除菌
芳香
汚物処理
衣類の洗濯・消毒
洗濯洗剤
柔軟剤
布製品の消臭・除菌
ヘアケア&ボディケア
シャンプー・コンディショナー・ボディーソー プ
ドライシャンプー
ボディシート
熱中症対策
身体冷却
洗浄・除菌剤
ウルトラクリーンN(SDS)
ダウンロードする
SDS(安全データシート)一覧に戻る